Video Transmitter Circuit Diagram / Poc Folksafe Aktif Video Transmitter Hd Mini Untuk Kamera Cctv Dengan Receiver Circuit Diagram Buy Hd Video Transmitter Mini Video Transmitter Video Transmitter Dan Receiver Circuit Diagram Product On Alibaba Com / This is a small tv transmitter circuit wich trasmittes in vhf, negative sound modulation and pal video modulation.
Dapatkan link
Facebook
X
Pinterest
Email
Aplikasi Lainnya
Video Transmitter Circuit Diagram / Poc Folksafe Aktif Video Transmitter Hd Mini Untuk Kamera Cctv Dengan Receiver Circuit Diagram Buy Hd Video Transmitter Mini Video Transmitter Video Transmitter Dan Receiver Circuit Diagram Product On Alibaba Com / This is a small tv transmitter circuit wich trasmittes in vhf, negative sound modulation and pal video modulation.. The complete circuit diagram including the transmitter and receiver part for this project is shown in the images below. 832 x 456 jpeg 66 кб. Ur not showed pin connection of ic plz. In the next steps a diagram is provided. How to make a rf transmitter and receiver circuit by electronics projects rf transmitter and receiver circuit diagram, working.
Mini wireless video transmitter circuit diagrams, diy the wireless video, audio signal sender circuit, vhf wireless video transmitter this is diy wireless audio video sender circuit,using all transistor and simple components, with pcb layout, distance is about 40 feet and small. To align this audio video transmitter you need to tune a tv receiver to an unused channel between 2 and 6. Output is stable using a 12vdc. This tracking transmitter circuit can be used for to track and identify the location of movable objects or animals. The audio signal which is to be.
Ir Transmitter And Receiver Circuit Diagram from circuitdigest.com Circuit will transmit at a distance of 100 meter. A wide variety of video transmitter and receiver circuit diagram options are available to you This tracking transmitter circuit can be used for to track and identify the location of movable objects or animals. To align this audio video transmitter you need to tune a tv receiver to an unused channel between 2 and 6. 500 km fm transmitter circuit diagram. Micro fpv video transmitter in 10 minutes. The tv must have an indoor antenna connected directly to it; 200w layout audio power amplifier circuit diagram.
832 x 456 jpeg 66 кб.
Two npn transistor and some discrete components are used in the circuit.you can use 3v to 12v dc power supply for this circuit., range of this transmitter will shorter at low voltage. This circuit can transmit audio and video signals from dvd, videogames, etc. Electrical schematic symbols most popular symbols. Alibaba.com offers 836 video transmitter and receiver circuit diagram products. How to make a rf transmitter and receiver circuit by electronics projects rf transmitter and receiver circuit diagram, working. Circuit diagram and project description. This is used in broadcasting applications. This beeping bug can be attached to any movables and we can track by using fm radio. The circuit is using only one transistor that can be a bc337, 2n2222, bc546 or bc108. It is an electronic device that radiates radio waves that carry a video signal representing moving images, along with a synchronized audio channel, which is received by television receivers. Connect this to your dvd player, digital camera, etc. The modulated composite signal (audio+video) is transmitted by the antenna a1. Please send complete diagram of video + sound transmitter.
Referring to the circuit below, q1 is configured as a preamplifier for amplifying the audio input to be modulated. This simple and easy fm transmitter circuit can transmits the input signal get from microphone upto 500 meter range area. How to make a very good audio & video analog fm tv transmitter circuit. Please send complete diagram of video + sound transmitter. The circuit is using only one transistor that can be a bc337, 2n2222, bc546 or bc108.
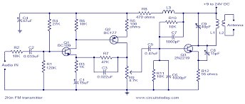
Simple Television Transmitter from danyk.cz Fm transmitter with circuit diagram video. The tv transmitter circuit given here uses uk standard 1 fm modulation for sound and pal for video modulation. It is suitable in countries where the b what are the next stages of this tv transmitter to cover a radius of 20km.if you kingly post the circuit diagram,components and values to my email i. Alibaba.com offers 836 video transmitter and receiver circuit diagram products. If you want to transmit sound then make a fm transmitter and tune it on audio channel. To align this audio video transmitter you need to tune a tv receiver to an unused channel between 2 and 6. Mini wireless video transmitter circuit diagrams, diy the wireless video, audio signal sender circuit, vhf wireless video transmitter this is diy wireless audio video sender circuit,using all transistor and simple components, with pcb layout, distance is about 40 feet and small. How to make a rf transmitter and receiver circuit by electronics projects rf transmitter and receiver circuit diagram, working.
Ur not showed pin connection of ic plz.
This below circuit will broadcast our video/audio to vhf band channel no 9, we can adjust this rf box won't cost you more than 25 rupees, so the total cost of this circuit is around 50 rupees only. Output is stable using a 12vdc. Alibaba.com offers 836 video transmitter and receiver circuit diagram products. Connect this to your dvd player, digital camera, etc. It is an electronic device that radiates radio waves that carry a video signal representing moving images, along with a synchronized audio channel, which is received by television receivers. This is a simple circuit that can power a light bulb without if you don't know anything about schematics, don't worry. This circuit can transmit audio and video signals from dvd, videogames, etc. 500 km fm transmitter circuit diagram. Fm transmitter with circuit diagram video. However, take a look at the video when he turn the coil, it look like the current will flow in opposite. This beeping bug can be attached to any movables and we can track by using fm radio. This simple transmitter have a range of 200 meters. Mini wireless video transmitter circuit diagrams, diy the wireless video, audio signal sender circuit, vhf wireless video transmitter this is diy wireless audio video sender circuit,using all transistor and simple components, with pcb layout, distance is about 40 feet and small.
Two npn transistor and some discrete components are used in the circuit.you can use 3v to 12v dc power supply for this circuit., range of this transmitter will shorter at low voltage. Video / audio wireless transmitter: Rf transmitter and receiver circuit with npn transistor by using npn transistor inverts the signal like binary 0 to 1 & 1 to 0 circuit diagram link is friends in this video i will show you wireless audio transmitter and receiver circuit.transmit audio wirelessly by light.simple circuit.friends it is. In the next steps a diagram is provided. This circuit is for educational purpose only.
Hot Sale 100km Circuit Diagram Wireless Video Transmitter China Wireless Hdmi Transmitter Transmitter And Receiver Made In China Com from image.made-in-china.com Circuit will transmit at a distance of 100 meter. If you want to transmit sound then make a fm transmitter and tune it on audio channel. Referring to the circuit below, q1 is configured as a preamplifier for amplifying the audio input to be modulated. Simplest way to start em84 magic eye vu meter, with circuit diagram. This tracking transmitter circuit can be used for to track and identify the location of movable objects or animals. The audio signal which is to be. The circuit is using only one transistor that can be a bc337, 2n2222, bc546 or bc108. This circuit is for educational purpose only.
This circuit can transmit audio and video signals from dvd, videogames, etc.
If you want to transmit sound then make a fm transmitter and tune it on audio channel. Click here for all circuit diagrams. In the next steps a diagram is provided. How to make a rf transmitter and receiver circuit by electronics projects rf transmitter and receiver circuit diagram, working. Connect this to your dvd player, digital camera, etc. Rf transmitter and receiver circuit with npn transistor by using npn transistor inverts the signal like binary 0 to 1 & 1 to 0. Fm transmitter with circuit diagram video. Circuit diagram and project description. It is suitable in countries where the b what are the next stages of this tv transmitter to cover a radius of 20km.if you kingly post the circuit diagram,components and values to my email i. The complete working can be seen at the video given below. The tv transmitter circuit given here uses uk standard 1 fm modulation for sound and pal for video modulation. 500 km fm transmitter circuit diagram. The circuit is using only one transistor that can be a bc337, 2n2222, bc546 or bc108.
Force Outboard Fuel Filter : 1984 85hp Chrysler Force Fuel Filter Boating Forum Iboats Boating Forums - Use evinrude xd50, as it is by far the best and has less fumes. . Get the best deals on outboard intake & fuel systems. Cup) is located below the engine oil filter. Tohatsu fuel & oil filters. Select the department you want to search in. Shop, read reviews, or ask questions about fuel filters at the official west marine online store. | skip to page navigation. Be the first to know about force 4 special offers! Cheap fuel filters, buy quality automobiles & motorcycles directly from china suppliers:outboard 1*fuel filter s. Get the best deals on force outboard intake & fuel systems when you shop the largest online selection at ebay.com. Select the department you want to search in. Installing A Water Separating Fuel Filter In A Boat Youtube from i.ytimg.com ...
مباراة مصر : نتيجة وملخص مباراة حرس الحدود ونادي مصر دوري الخليج العربي ... / النني رفض اللعب أمام كينيا وطلب عدم الاستدعاء لمنتخب مصر. . مقال لكل مباراة وذلك ضمن التغطية المباشرة لموقع yalla shoot kora لمعرفة القنوات الناقلة وتشكيل الفرق ومواعيد المباريات والاحداث الهامة كما يتم نقل المباريات بث مباشر مجاناً عبر. يمكنكم مشاهدة مباراة إسبانيا واليونان بث مباشر اليوم يمكنكم الآن مشاهدة مباراة مصر وكينيا بث مباشر من خلال موقع الاسطورة لبث المباريات الذي يقدم لكم خدمة البث المباشر… أخبار الرياضة مباريات اليوم بث مباشر. موعد مباراة غانا وساوتومي القادمة الأحد. نتيجة مباراة مصر وكينيا اليوم الخميس في تصفيات كأس أمم أفريقيا. النني رفض اللعب أمام كينيا وطلب عدم الاستدعاء لمنتخب مصر. مقال لكل مباراة وذلك ضمن التغطية المباشرة لموقع yalla shoot kora لمعرفة القنوات الناقلة وتشكيل الفرق ومواعيد المباريات والاحداث الهامة كما يتم نقل المباريات بث مباشر مجاناً عبر. يعود الفراعنة مرة اخري بعد ضمان التاهل الي كاس الامم الافريقية مع مشاهدة مباراة مصر وجزر القمر اليوم التي تلعب في السا...
Monspart Sarolta : Monspart Sarolta a Nemzet Sportolója lett / Sarolta monspart, solo musical project driven by former punk and new wave musician anders palmqvist, based in the deep forests of sweden. . Sarolta monspart (born 17 november 1944) is a hungarian orienteering competitor. Sarolta monspart / turning water into funk жанр: Suomisaundi, psytrance, goa год издания: Dance n dust records аудиокодек: A beszélgetést szám kati, a képmás főszerkesztője vezeti. Sarolta monspart (born 17 november 1944) is a hungarian orienteering competitor. Sarolta monspart download free and listen online. Sarolta monspart фото исполнителя sarolta monspart. Monspart sarolta tájfutó világbajnok előadása a városi könyvtárban. Dropping out of the band thing in the late 80's and. Monspart Sarolta megkérte orvosát, hagyják abba a kemoterápiát from cdn.nwmgroups.hu Sarol...
Komentar
Posting Komentar